你以為沒意義的「夢境」,藏著你的「潛意識」入口~《夢的智慧》嘉玲和凱宇的對談|【有聲書評】
《夢的智慧》 [00:00:00]
為什麼我們要認識夢?
-
夢,是我們靠近自己內在、連結無意識最簡單的入口
-
和夢靠近,是你願意探索自己。不要企圖在夢裡得到解答,否則會越難靠近
-
夢可以幫你消化白天在日常生活中的未盡事務,或是尚未消化完的情緒
-
夢會給你的未來一些諫言,不是夢到什麼就有對應的做法,而是給你一個啟示
-
你可以跟夢對話,把你在思考的東西告訴夢,夢就會給你一些訊息
你會作夢嗎? [00:06:29]
每個人都會作夢,一個晚上大約4~5次:
-
第一個夢,通常會出現在睡著後的一個半小時,早期的夢比較不會被記得
-
快要起床前的夢,比較容易被記得
你記得自己作了什麼夢嗎?
-
如果你只能記住一個數字、一句話、一個畫面,這樣也就夠了,因為這就是潛意識現在想告訴你的訊息
-
睡醒時若有在夢裡的情緒,這有時反而是比夢境中的細節更重要的材料
↓
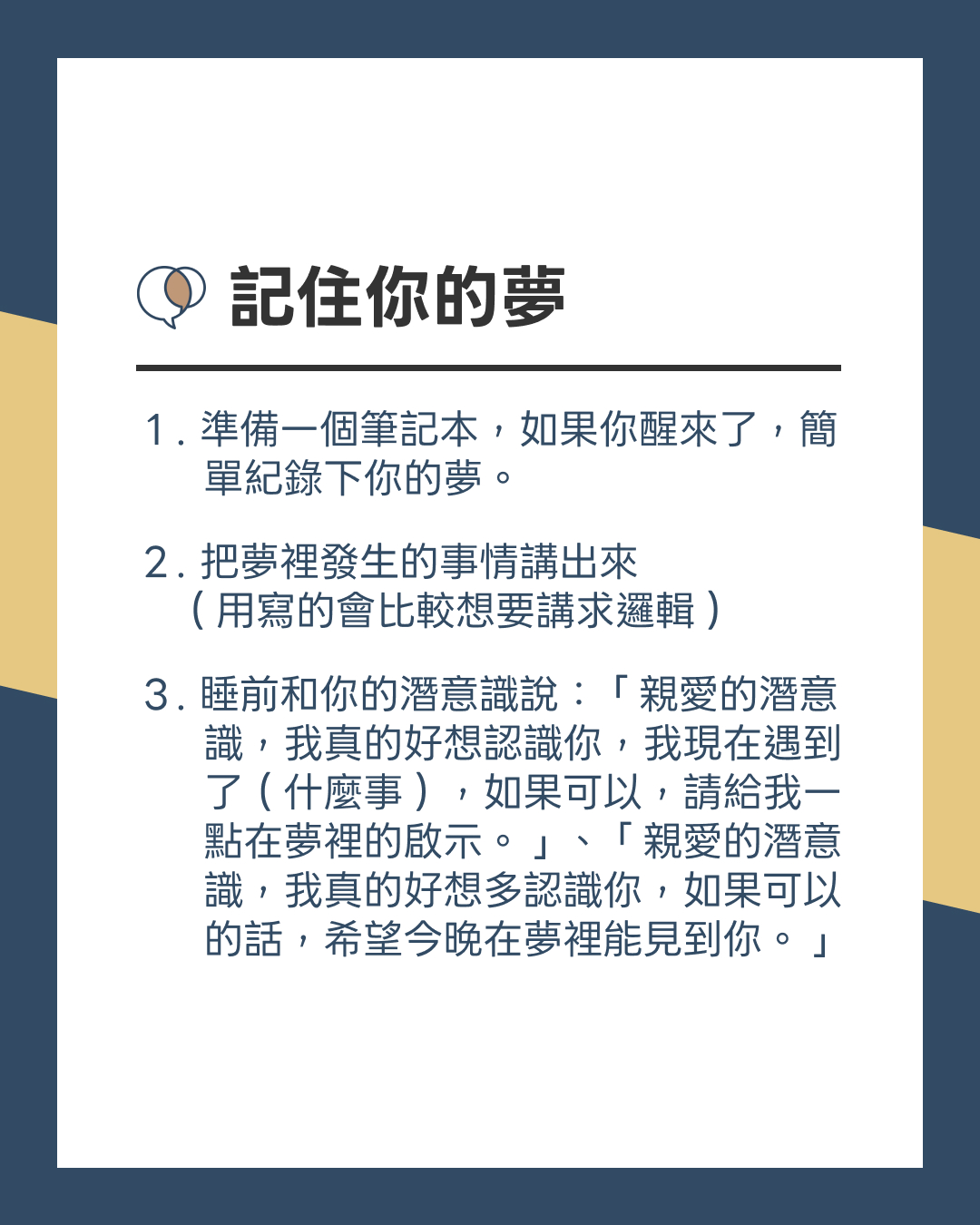
如何記住你的夢?
-
準備一個筆記本,如果你醒來了,簡單紀錄下你的夢
-
把夢裡發生的事情講出來(用寫的比較想要講求邏輯)
-
睡前和潛意識說:「親愛的潛意識,我真的好想認識你,我現在遇到了(什麼事),如果可以,請給我一點點在夢裡的啟示。」、「親愛的潛意識,我真的好想多認識你,如果可以的話,希望今晚在夢裡能見到你。」
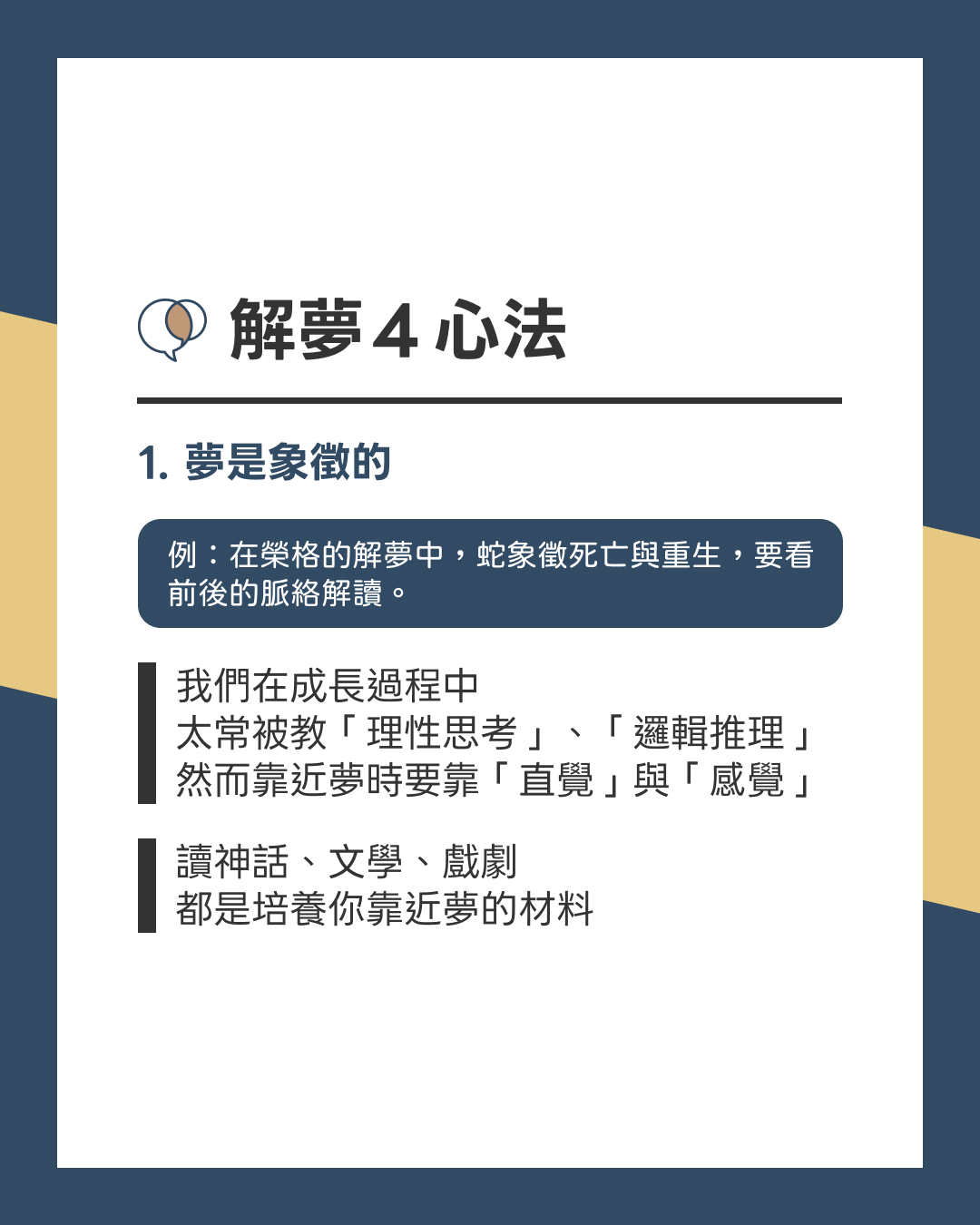
4個解夢的心法 [00:11:30]
1. 夢是象徵的
-
我們在成長過程中太常被教「理性思考」、「邏輯推理」,然而靠近夢的時候要靠「直覺」與「感覺」
-
讀神話、文學、戲劇,都是培養你靠近夢的材料
2. 夢提供新鮮的觀點
-
夢會設法表達你白天不知道、不理解的事,因此如果你寫出來的夢,是你在白天就已經知道的,就不是潛意識要告訴你的
3.「夢自我」的看法往往不可靠
-
夢是「有限自我的打開」,因此他要告訴你的,不是「你所感受到的」,而是你的「相反邊」
4. 夢談的是「內在世界」
-
夢是在談論內在世界,而非「預設」或「推論」外在世界
解夢範例~一直在你身上,但你卻否認的事情 [00:17:17]
〈飛車黨的故事〉
-
解夢時一定要問當事人:夢中最大的特色讓你想到了什麼?而不是直接替他定義這是什麼
-
不能只探索到「已知」的事情
〈用手抓東西吃〉
這個夢牴觸了夢主白天時對自我的概念,他覺得文雅和形象很重要,不想承認自己會不顧形象地享樂,所以他在夢裡,便把放縱的特質投射在(平時比較會物質享受的)傑克身上。
解夢範例~對未來的提示和警告 [00:24:25]
〈崩壞的房子〉
夢主在夢裡覺得自己快要應付不了這一切,不知道如何修好漏水、破損,才能享受舒服的家。後來夢主發現他的房仲在其中一間房間,房仲是個像機器人般冷冰冰的金髮美女,他告訴夢主,他們還有一點機會退掉房子,但回不去舊家。
突然,夢主聽到警鈴在響,有一群保全走進來說她私闖民宅,夢主解釋狀況時,走著走著發現有越來越多房間,外面烏雲密布、狂風四起,家裡也越來越多人。有個男孩坐在走廊上拿石頭丟案主,她試著逃開,此時牆壁也開始崩解,但案主找不到先生和孩子,隨著房子即將倒塌、外面的風雨變強,她一身冷汗的嚇醒了。
這個夢對夢主而言,是非常嚴厲的警告
-
夢並非直接替你做決定,而是用象徵的方法給予提示
解夢範例~學會換位思考 [00:29:40]
〈牙痛的夢〉
夢主當時在現實生活中很氣他的朋友,認為朋友是很聰明的人,是故意不體諒夢主,才會造成兩人吵架。夢裡的大老粗讓他想到朋友,他在想會不會朋友向大老粗一樣,其實很難受。
-
夢主在夢中的視線,都是看見大老粗很痛苦,指出他在和朋友的爭執中,他內心很原始的脆弱與純粹,這也讓夢主同理朋友的心情,並且溫柔地去修復
夢中的痛苦,應該靠近 or 只是提醒?
-
織夢人想告訴你什麼新的情報嗎?
-
織夢人有在指引你清醒時的態度嗎?
-
織夢人有幫你補充你漏看的角度嗎?
-
織夢人像是在幫你打氣嗎?
-
把夢境放到現在的處境,有什麼是織夢人正在挑戰你,或是他想要表達的?
夢中的「他人」,到底是什麼意思? [00:33:40]
-
夢中的「他人」(包括名人、朋友、不熟的人、沒聯絡的人……),是你心裡的「另一個自己」
夢中出現親近的人,卻不是他們平常的樣子,可能是飾演他的內在動態作為道具:
-
夢中醫生告訴妹妹放棄生育的念頭,像在說「你有一個夢想或需求,永遠無法實現了,必須去調整、接受它」
讀《夢的智慧》的提示 [00:40:17]
-
夢有時有結構、情節,解夢時,你可以抓一些「主結構不變」的夢,如果這個東西重複出現,就是很重要的訊號
-
《夢的智慧》每一章都是一種看夢的方法(如:用情緒、人作為解夢的入口)
-
讀《夢的智慧》時不要急、不用背,可以「邊作夢,邊解夢」,用不同章節的方法嘗試解夢
-
不要想「拆穿你的夢」或「一定要找到答案」,允許自己現在得到一個意思,過一陣子之後又想到新的意思
《自在關係的界限課》優惠倒數! [00:45:08]
界限並非要隔開你和他者,而是讓你有空間,讓自己喜歡、想要的事物可以進來,讓會傷害你的、對生命沒有幫助的事物,可以離你比較遠。玉婷老師的《自在關係的界限課》,讓我們知道如何保持健康的界限,既親密又不過分干涉。
課程連結:https://www.koob.com.tw/online/tk24
第一講免費試聽:https://youtu.be/pSPwtL2cTWE
相關影音
你以為沒意義的「夢境」,藏著你的「潛意識」入口~《夢的智慧》嘉玲和凱宇的對談|【有聲書評】
夢,是靠近自己內在、連結無意識最簡單的入口。你常作夢嗎?你會記得自己作過的夢嗎?本集與你分享如何跟夢對話,讓你的夢,給你的人生一些訊息 本集《有聲書評》透過《夢的智慧》,帶領聽眾理解夢境並非預言或迷信,而是連結潛意識與內在世界的重要入口。節目以榮格心理學觀點,說明夢如何消化白天未處理的情緒、衝突與渴望,並透過象徵提供新的視角與提醒。凱宇與嘉玲分享實際解夢心法與案例,幫助你學會記錄夢、辨識夢中情緒與象徵,理解夢裡的他人其實是自我不同面向的投射。當你不再急著找答案,而是願意與夢對話,夢境將成為認識自己、調整人生方向的重要線索。
「共依附」的真相是?什麼是解開「親子共生」的溫柔練習?|【心理敲敲門#308】
感念父母的養育之恩,卻又對於他們的控制慾感到窒息。一方面想要離家獨立生活,另一方面又得承受「不孝」的罵名,身為子女的我們該怎麼做才對? 本集《心理敲敲門》深入解析「親子共依附」的形成與困境,透過相依為命的母女案例,說明為何看似被控制的孩子,其實也在關係中獲得安全感與認同。節目拆解共依附關係中常見的情緒勒索、罪惡感與界限混亂,指出當親子責任與情感過度綁定,雙方都可能失去發展自我的空間。內容進一步提供溫柔而實際的練習方向,協助正在面對高度控制父母的成年人,逐步建立心理界限、累積自主決策經驗,在不否認愛與依附的前提下,慢慢走向分化與成熟的親子關係。
男性「身體界限」比較模糊?如何學會尊重自己&他人?|【Man在心裡#6】
你習慣與人保持1~2公尺的「芬蘭距離」 ,還是不管誰來都可以勾肩搭背,完全沒在怕肢體接觸?為何男生的身體界限,經常給人一種比較模糊的感覺? 本集《Man在心裡》從男性常見的身體互動情境出發,探討為何許多男性對身體界限較為模糊,甚至在被冒犯時也難以覺察或表達不適。節目透過職場與人際案例,說明身體界限並非個人感受問題,而與成長經驗、性別認同、權力結構與場域文化密切相關。內容進一步解析男性在成長歷程中經歷的認同斷裂,如何讓權力、控制與玩笑式肢體互動混雜其中,也提醒尊重界線是成熟親密關係的基礎。無論是學習捍衛自己的身體界限,或在互動中尊重他人的感受,這集都提供具體而溫柔的自我覺察方向。
中年危機的到來,能夠帶來什麼啟示?~《中年之旅》凱宇和嘉玲的對談|【有聲書評】
有人會覺得自己前半生沒意義,是因為原本的作法突然不被接納。然而經過中年之路後,你有可能會喚回一個從未想過,但是對生命可能更有價值的東西。 本集《有聲書評》以《中年之旅》為核心,從榮格心理學與希臘神話中的赫密士原型,深入解析中年危機所帶來的心理轉化歷程。節目指出,中年並非單純的失落與衰退,而是一段經歷分離、過渡到再整合的內在旅程,當過去的角色、信念與成就感逐漸失效,人也被迫面對迷惘、漂浮與失去方向的狀態。透過理解中年轉化的象徵意義,我們有機會將危機視為自性成長的契機,重新整合內在的陰影與渴望,活成更貼近自己的生命樣貌。





